向着目标前进,不忘信念 【精英日本语学校】
HOME
通知
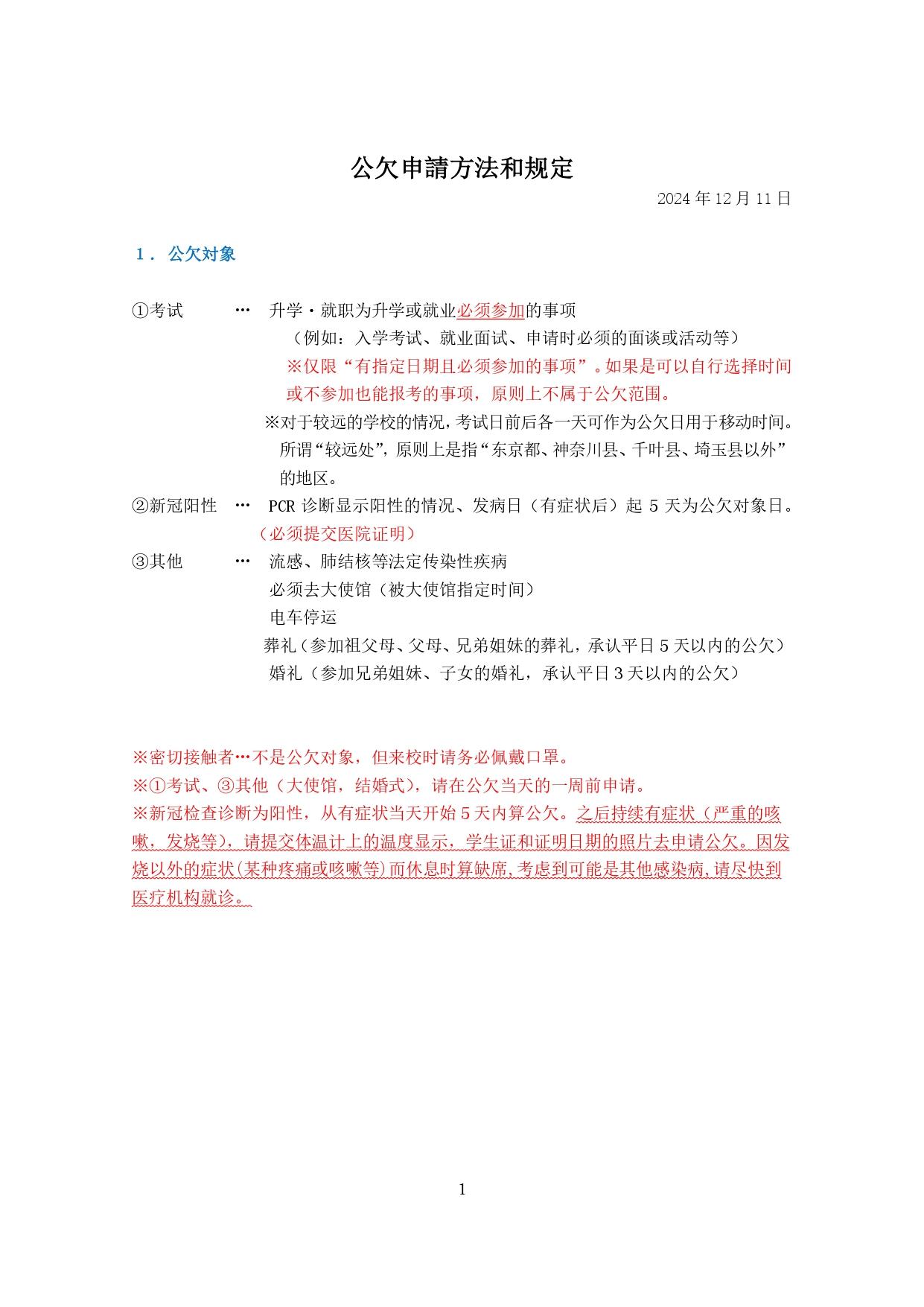
公欠申請
最新信息
学校活动
facebook
升学信息
校内照片
学校介绍
关于精英日本语学校
入学指南
升学成果
学校设施
学费指南
宿舍指南
学生之声
奖学金
课程内容
课程设计
大学院辅导班
升学指导
交通信息
招聘信息
咨询
Japanese
Chinese
HOME
公欠申請
2024/12/11
公欠申請方法
Click
«
1
»
Copyright (C) 精英日本语学校 All rights reserved.